Christian louboutin
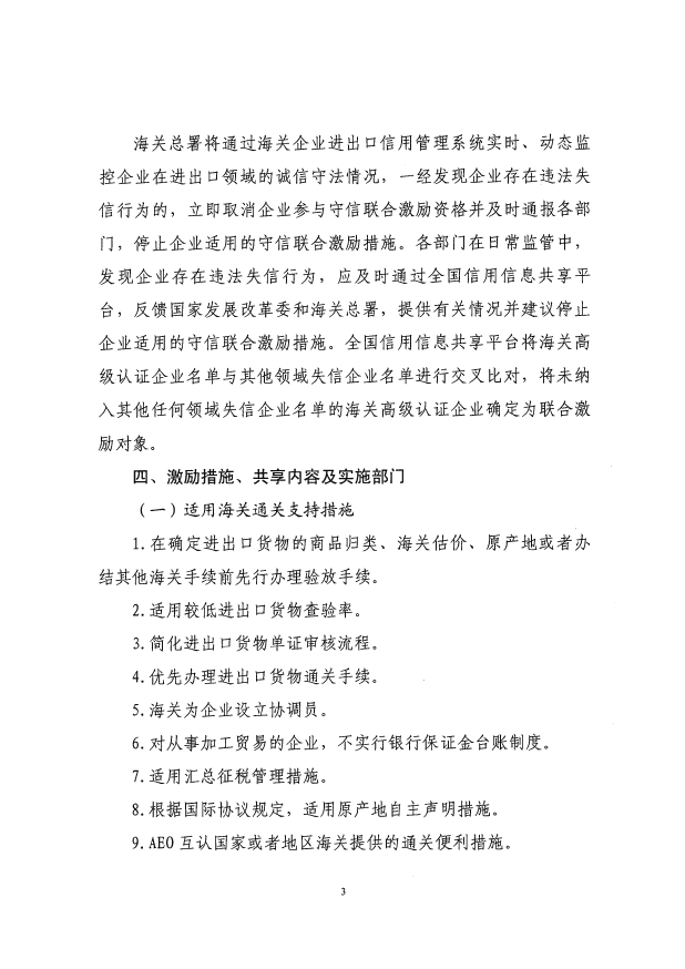
   政策法规
   行业规范
  【助力疫情防控物资快...
  众志成城!江淮汽车捐...
  【众志成城 共渡难关...
  在学习中成长 在成...
  恪守报关协会宗旨 ...
  诚信经营 自律规范...
  服务热情诚恳 业务...
  简政放权视角下的商品...
  中国报关协会关于举办...
  中国报关协会发布预归...
 
政策法规 当前位置:首页 - 政策法规
Having replica watches designer watch is replica watches wonderful as others would know that you have taste and style. Oftentimes, however, designer watches just don't fit into a realistic budget. So most people buy replica rolex watches designer watches in order to be stylish.Take a stroll tag heuer downtown tag heuer and keep rolex watches eye out for street vendors that sell designer replica watches. Some breitling watches storefronts sell these products and many ambitious salespeople sell these breitling watches from briefcases, small street stands and car trunks.Canal Street in New York City provides a large array replica watches and other interesting items for sale.Join an online group or blog cartier watches post that specializes in passing on information regarding designer replica cartier watches watches. These groups help their members find what omega watches watches they're looking for by passing the news around all of their members reducing the omega watches time it takes to find just the right timepiece.Travel to thrift stores and yard sales to find replica designer watches. You can always find discouted watches from such kinds of stores as people often buy new watches and place their older models up for sale at great discounts.
印发《关于对海关高级认证企业实施联合激励的合作备忘录》的通知 发改财金【2016】2190号
日期:2016年11月7日 浏览[401] 来源 [海关总署]

 

 

 

 

 

 

 

 

 

 

 

合肥网络公司 中国缉私网 中国通关网 江苏报关协会 中国报关协会 中国海关 合肥海关

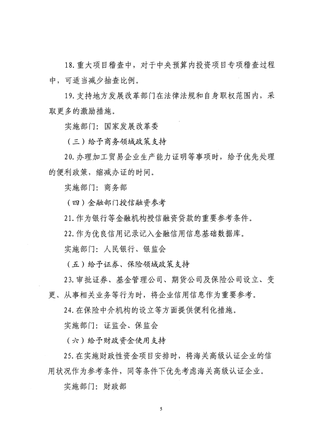
版权所有:安徽报关协会 联系地址:合肥市蜀山区长江西路459号 安天国际副楼5楼  联系电话:0551-65101214 邮编:230071  

网站备案/许可证号:皖ICP备19023401号-1      皖公网安备 34010402703277号

免责声明:本站为非经营性的安徽报关行业的公益性网站,本站从网络和其它媒体“转载”部分文章仅为方便协会会员了解行业有关信息,如果您认为侵犯了您的权益,请通知本站,我们将及时删除、立即改正。其他媒体从本站“转载”使用,自负法律责任。